Phần mềm vẽ mạch điện đóng vai trò then chốt trong công việc của các kỹ sư và nhà thiết kế. Chúng hỗ trợ thiết kế, phân tích, mô phỏng mạch điện, giúp tối ưu hóa quy trình và giảm thiểu chi phí. Bài viết này sẽ giới thiệu top 8 phần mềm vẽ mạch điện tốt nhất năm 2025, được đánh giá cao và ưa chuộng bởi cộng đồng người dùng.
Phần mềm vẽ mạch điện
Phần Mềm Vẽ Mạch Điện Là Gì?
Phần mềm vẽ mạch điện là công cụ hỗ trợ thiết kế, sửa chữa và bảo trì mạch điện. Chúng cung cấp các linh kiện điện tử ảo, cho phép mô phỏng hoạt động của mạch và tạo ra các thiết kế chi tiết.
8 Phần Mềm Vẽ Mạch Điện Tử Hàng Đầu Năm 2025
Dưới đây là danh sách 8 phần mềm vẽ mạch điện được đánh giá cao nhất năm 2025, dựa trên lượt tải và đánh giá từ người dùng.
1. AutoCAD Electrical: Lựa Chọn Hàng Đầu Cho Thiết Kế Mạch Điện
AutoCAD Electrical là phần mềm thiết kế kỹ thuật phổ biến trên toàn thế giới, được ưa chuộng bởi các chuyên gia trong lĩnh vực điện tử.
Autocad Electrical
Qua nhiều phiên bản, AutoCAD Electrical liên tục được cải tiến với các công cụ thông minh, giúp thiết kế sơ đồ mạch điện dễ dàng, minh họa rõ ràng và dễ hiểu. Phần mềm này tích hợp đầy đủ chức năng của AutoCAD, giúp tăng năng suất làm việc. Tuy nhiên, đôi khi phần mềm có thể tải chậm hoặc gặp sự cố khi tải xuống.
2. Altium Designer: Phần Mềm Thiết Kế Mạch In Chuyên Nghiệp
Altium Designer là phần mềm thiết kế mạch in chuyên nghiệp, cung cấp nhiều giải pháp và thuật toán tiên tiến.
Altium Designer
Phần mềm hỗ trợ thiết kế tự động, giao diện thân thiện, mạch điện chi tiết, mô phỏng 3D và phân tích chuyên sâu. Altium Designer tích hợp tất cả công nghệ cần thiết cho việc phát triển sản phẩm điện tử hoàn chỉnh, giúp quản lý toàn bộ quá trình thiết kế trong một môi trường duy nhất.
3. Proteus: Phần Mềm Vẽ Mạch Điện Dễ Sử Dụng
Proteus là phần mềm vẽ mạch điện dễ sử dụng, giao diện thân thiện, hỗ trợ hầu hết các hệ điều hành.
Proteus
Phần mềm sở hữu nhiều tính năng hiện đại, cho phép xử lý các mạch điện phức tạp một cách tự động. Proteus hỗ trợ mô phỏng trực tiếp với hơn 800 IC điều khiển và nhiều gói kỹ thuật nâng cao, giúp tiết kiệm thời gian và đảm bảo độ chính xác cao.
4. EasyEDA: Công Cụ Thiết Kế Mạch Điện Trên Nền Tảng Đám Mây
EasyEDA là công cụ thiết kế mạch điện dựa trên nền tảng đám mây, cung cấp hàng ngàn công cụ và hơn 15.000 thư viện PSpice.
EasyEda
EasyEDA hỗ trợ vẽ sơ đồ, mô phỏng Spice và bố trí PCB. Việc hoạt động trên nền tảng đám mây giúp tăng tốc độ xử lý và linh hoạt hơn trong quá trình thiết kế.
5. Eplan: Phần Mềm Thiết Kế Mạch Điện Chuyên Nghiệp
Eplan là phần mềm chuyên dụng cho thiết kế mạch điện, mô phỏng bảng mạch in điện tử.
Eplan
Phần mềm được thiết kế dành riêng cho lĩnh vực điện tử, hỗ trợ thiết kế và mô phỏng mạch điện một cách chuyên nghiệp. Eplan sử dụng nền tảng CAE, tối ưu hóa thiết kế mạch điều khiển và mạch công suất, cho phép thiết kế tín hiệu I/O và giao tiếp giữa các thiết bị với PLC tự động hơn.
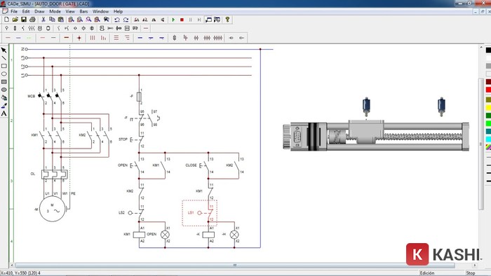
6. Cade-Simu: Phần Mềm Vẽ Mạch Điện Công Nghiệp
Cade-Simu là phần mềm vẽ mạch điện chuyên nghiệp, mô phỏng chính xác, hỗ trợ đầy đủ các thiết bị công nghiệp.
Cdium-Sume
Phần mềm có phiên bản tiếng Việt, thuận tiện cho việc vẽ sơ đồ mạch công nghiệp. Cade-Simu cho phép chạy trực tiếp mà không cần cài đặt, thích hợp cho mô phỏng mạch công nghiệp khi không có thiết bị thực.
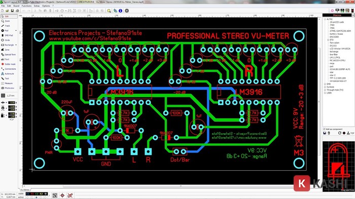
7. Sprint Layout: Phần Mềm Vẽ Mạch In Nhẹ Và Hiệu Quả
Sprint Layout là phần mềm vẽ mạch in dung lượng nhỏ, phù hợp với mọi máy tính.
Sprint Layout
Phần mềm tập trung vào vẽ thủ công, hỗ trợ tạo thư viện, định nghĩa lỗ, vẽ 2 lớp và sở hữu thư viện khổng lồ. Mặc dù dung lượng nhỏ, Sprint Layout vẫn đảm bảo hiệu quả và tính chuyên nghiệp.
8. Simurelay: Ứng Dụng Mô Phỏng Mạch Điện Trên Điện Thoại
Simurelay là ứng dụng Android giúp vẽ và mô phỏng điều khiển điện.
Simurelay phần mềm vẽ mạch điện trên điện thoại
Ứng dụng cho phép lập sơ đồ điện bằng các linh kiện cơ bản như rơ le, công tắc, nút bấm, công tắc tơ, bộ hẹn giờ, động cơ… Simurelay là ứng dụng miễn phí, hữu ích cho việc học tập và thiết kế mạch điện cơ bản.
Kết Luận
Bài viết đã giới thiệu top 8 phần mềm vẽ mạch điện tốt nhất năm 2025. Hy vọng bạn đọc có thể lựa chọn được phần mềm phù hợp với nhu cầu công việc và nâng cao hiệu quả thiết kế mạch điện.










Discussion about this post